开工前这“三项费用”需一次性全额拨付,招投标时更不能降!
近日,山西省住建厅对2018《山西省建设工程费用定额》中的安全文明施工费、临时设施费、环境保护费(即绿色文明工地标准费率)予以调整。
具体调整如下:
1、“三项费用”:安全文明施工费、临时设施费、环境保护费,为不可竞争性费用;
2、开工前一次性全额拨付:发包方应在施工合同中,明确“三项费用”金额,并在开工前一次性全额拨付给承包方,确保专款专用。
3、标准费率按照等级不同、取费不同的原则,分级取费。
4、编制招标控制价,按照一级标准费率计算。
5、特、一级资质企业:建筑工程施工总承包资质为特级、一级的企业,执行一级标准;
其他资质的施工企业:按“企业自愿、业主同意”原则选择执行一级或二级标准。(二级标准为基本标准,一级标准为提升标准)
6、不按规定进行施工的, 10项指标中,每项指标内容若有一小项不达标,发包方即扣除“三项费用”总额的10%,直至扣完“三项费用”为止。
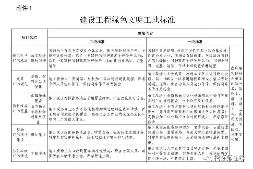
严格落实施工现场周边围挡(明确颜色为瓦灰色)
道路、材料加工区硬化
裸露场地覆盖
易飞扬的细颗粒物料堆放覆盖
湿法作业
车辆冲洗
土方、渣土、垃圾清理
土方、渣土、垃圾运输
噪声污染控制
有害气体排放控制
附件:
一级标准、二级标准如下:
“三项费用”调整后费率如下:
以下是正文
山西省住房和城乡建设厅关于对建设工程安全文明施工费、临时设施费、环境保护费调整等事项的通知
晋建标字〔2018〕295号
各市住房城乡建设局(委),各有关单位:
为深入贯彻落实住建部《关于印发建筑工地施工扬尘专项治理工作方案的通知》(建办督函〔2017〕169号)和我省《关于实施绿色施工加快推进转型项目建设的通知》(晋建质字〔2018〕249号)等文件精神,全面落实建筑工地施工扬尘治理“六个百分之百”、施工噪声及施工现场非道路移动机械污染防治要求,倒逼建筑企业转型升级,切实提升我省建筑工地绿色施工和环保治理水平,针对不同类型项目进行实测的结果,制定了我省建设工程绿色文明工地标准,现对2018《山西省建设工程费用定额》中的安全文明施工费、临时设施费、环境保护费用(以下简称“三项费用”,即绿色文明工地标准费率)予以调整,具体规定如下:
一、本通知适用于全省范围内新建、改建、扩建的建设工程。
二、参照《建设工程施工现场环境与卫生标准》(JGJ146-2013),我省绿色文明工地标准划分为一、二级标准(详见附件1)。二级标准为基本标准,达到建筑工地施工扬尘治理“六个百分之百”、施工噪声污染控制和施工现场非道路移动机械污染防治要求。一级标准为提升标准,在二级标准基础上,应用绿色施工的新技术、新设备、新材料、新工艺等,实现无污染、可回收、可重复利用的提升。
三、我省绿色文明工地标准费率,按照等级不同、取费不同的原则,分级取费。“三项费用”调整后费率详见附件2、附件3。
四、“三项费用”为不可竞争性费用。编制招标控制价应按照绿色文明工地一级标准费率计算。编制投标报价应按照本通知规定所执行的绿色文明工地标准等级计取相应费用。
五、建筑工程施工总承包资质为特级、一级的企业执行一级标准,率先应用已经成熟的绿色施工“四新”成果,发挥好行业引领和示范作用;其他资质的施工企业按照“企业自愿、业主同意”的原则可选择执行一级或二级标准。
六、发包方应在建设工程施工合同中,按照本通知要求确定绿色文明工地标准实施等级,明确承包方责任和“三项费用”金额,并在开工前一次性全额拨付给承包方,确保专款专用。
承包方要按照确定的绿色文明工地标准等级,严格落实施工现场周边围挡(明确颜色为瓦灰色),道路、材料加工区硬化,裸露场地覆盖,易飞扬的细颗粒物料堆放覆盖,湿法作业,车辆冲洗,土方、渣土、垃圾清理,土方、渣土、垃圾运输,噪声污染控制,有害气体排放控制等10项内容。
监理单位要将绿色文明工地标准等级内容纳入监理规划和监理细则,加强全过程监理,跟踪检查施工单位各项防治措施落实情况。
七、对发包方没有按时足额拨付“三项费用”的、监理方不能认真履行职责的,各级建设行政主管部门予以通报,并依规予以处罚。
对承包方不按标准规定的10项指标进行施工的, 每项指标内容若有一小项不达标,发包方即扣除“三项费用”总额的10%,直至扣完“三项费用”为止。同时,因以上原因被建设行政主管部门处以罚金的,还应扣除同等罚金数额。
对不认真履行主体(发包方、承包方、监理方)责任、落实绿色文明工地标准不到位的,建设行政主管部门要依法依规严肃处理,并记入建筑市场信用管理不良信息。
八、本通知与 2018《山西省建设工程费用定额》配套使用,自发文之日起执行。已招标签订合同的工程、在建工程应参照本通知签订补充协议,计取相应费用。
附件:1.建设工程绿色文明工地标准
2.调整后的安全文明施工费、临时设施费、环境保护费费率(一般计税方法)
3.调整后的安全文明施工费、临时设施费、环境保护费费率(简易计税方法)
山西省住房和城乡建设厅
2018年10月22日




